高砂镇:聚力打造“三大阵地” 为优化营商环境筑势赋能
为打通企业服务“最后一公里”,高砂镇强化担当作为,充分发挥服务保障作用,筑牢“三大阵地”为企业提供一揽子服务,助力企业走上高质量发展快车道。
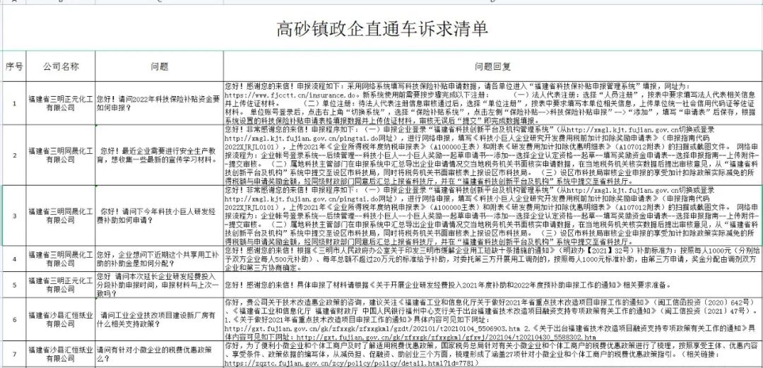
筑牢线上阵地,掌上互动零距离。依托政企直通车平台,搭建政企沟通桥梁,推动党建、劳动保障等部门为企业提供党建指导、政策解读、人才培训等全方面服务16次,并通过满意度反馈不断提升服务质量,以“暖心”服务营造“舒心”营商环境。
筑造服务阵地,量身定制新服务。持续开展“进企业、送政策、讲条例、解难题”活动,组织12名机关党员成立志愿服务队,常态化开展“党员进企业”志愿活动,提供项目推介、业务帮办等服务,帮助解决企业人才引进、疫情防控等问题15个,对接区直部门代办业务9件。
筑建宣传阵地,政企联建齐发展。加强政企联动共建,通过线上线下的方式,加强营商环境宣传推广,为企业讲解纾困解难37条等惠企政策,助力企业用好用足惠企政策,今年来共开展宣讲会14次,发放宣传手册1000余份,实现惠企政策“点对点”推送,让营商政策更透明、政企沟通更便捷、政务服务更高效。
扫一扫在手机上查看当前页面


闽公网安备号: