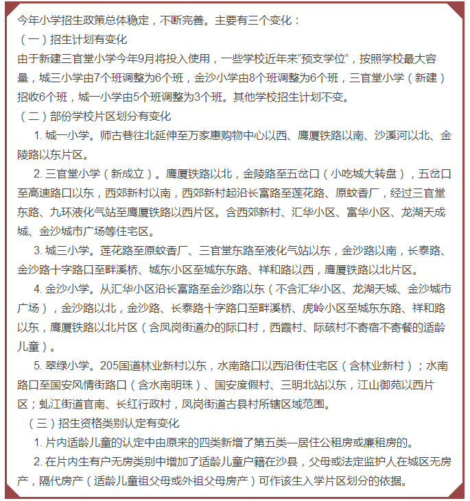
省级网站
乡镇街道
部门专栏
三明市县区
其他链接
省级网站
乡镇街道
部门专栏
三明市县区
其他链接
网站标识码: 3504270004 中文域名:沙县区人民政府.政务
闽公网安备号:
35042702350428号
闽ICP备08010367号
地址:福建省三明市沙县区政府办公大楼 举报邮箱:sxxx780@126.com 举报电话:0598-5822780
主办:三明市沙县区人民政府办公室 承办:三明市沙县区人民政府办公室电子政务科
为确保最佳浏览效果,建议您使用以下浏览器版本:IE浏览器9.0版本及以上; Google Chrome浏览器 63版本及以上; 360浏览器9.1版本及以上,且IE内核9.0及以上。







